
By
Motoruf

By
Maguro Pro Shop

By
Maguro Pro Shop

By
Desertcart Tunisia

By
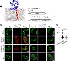
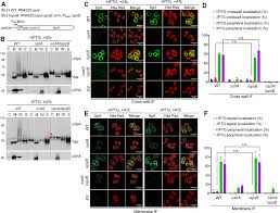
ASM Journals - American Society for Microbiology

By
Pulsar

By
StrongPeople

By
eBay

By
ASM Journals - American Society for Microbiology
![CASEKOO Invisible Magnetic Stand for iPhone 14 Case 13 Case, [Not Yellowing] [Military Grade Drop Protection] Shockproof Protective Ring Holder for Women Men Phone Cases 6.1 Inch, Frosted Black : Amazon.ca: Electronics](https://i0.wp.com/m.media-amazon.com/images/I/71SpsBqyM0L.jpg?ssl=1)
By
Amazon.ca

By
Electric Gate Spares

By
Motonet

By
AInvest

By
SubtiWiki

By
K-Tech Suspension

By
ASM Journals - American Society for Microbiology

By
PNAS

By
eBay

By
Flickr

By
PNAS
spsb-13 Signalspsb-13 peptidasespsb-13 SpsBspsb-13 coordinatesspsb-13 staphylococcalspsb-13 cellspsb-13 cycle,spsb-13 surfacespsb-13 spsb-13 proteinspsb-13 septalspsb-13 trafficking,spsb-13 andspsb-13 LTAspsb-13 synthesisspsb-13 |spsb-13 mBiospsb-13 SPSB